- dMarc
- CKA
- kubernetesstudyguide
- Fargate
- aws ses
- SAA-CO3
- SMTP
- Kubernetes
- aws
- kubernetesadmin
- Java
- Lambda
- kubernetesscheduling
- kubernetes admission controller
- DevOps
- containerorchestration
- DKIM
- JVM
- EKS
- cloudnative
- Certified Solutions Architect
- gochannel
- go
- K8S
- nodeaffinity
- SPF
- SAA-CO2
- 메일 인증 프로토콜
- kubernetes 클러스터 보안
- Today
- Total
DevOps Tasks
Kubernetes Probe 로 Pod 핼쑥한지 확인하기 본문

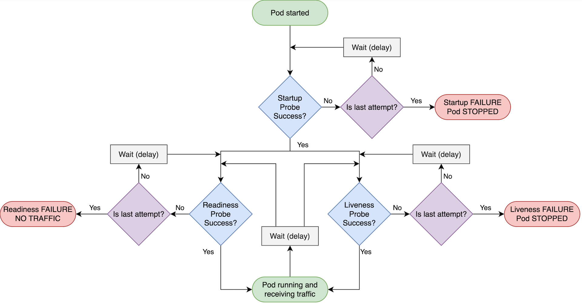
프로브는 컨테이너에서 kubelet에 의해 주기적으로 수행되는 진단이다.
진단을 수행하기 위해서, kubelet은 컨테이너 안에서 코드를 실행하거나, 또는 네트워크 요청을 전송한다.
이러한 진단은 kubelet 이 컨테이너에 의해 구현된 4가지 핸들러 를 호출한다.
exec
- 컨테이너 내에서 지정된 명령어를 실행한다.
- 명령어가 상태 코드 0으로 종료되면 진단이 성공한 것으로 간주한다.
grpc
- gRPC를 사용하여 원격 프로시저 호출을 수행한다.
- 체크 대상이 gRPC Health Check를 구현해야 한다.
- 응답의 status 가 SERVING 이면 진단이 성공했다고 간주한다.
- gRPC 프로브는 알파 기능이며 GRPCContainerProbe 기능 게이트를 활성화해야 사용할 수 있다.
httpGet
- 지정한 포트 및 경로에서 컨테이너의 IP주소에 대한 HTTP GET 요청을 수행한다.
- 응답의 상태 코드가 200 이상 400 미만이면 진단이 성공한 것으로 간주한다.
tcpSocket
- 지정된 포트에서 컨테이너의 IP주소에 대해 TCP 검사를 수행한다.
- 포트가 활성화되어 있다면 진단이 성공한 것으로 간주한다.
- 원격 시스템(컨테이너)가 연결을 연 이후 즉시 닫는다면, 이 또한 진단이 성공한 것으로 간주한다.
restartPolicy 옵션
아래 다양한 이유들로 파드는 항상 재시작될 수 있는데 이는 restartPolicy에 의해서 작동한다.
Pod spec 에서 정의할 수 있으며 default 값으로는 Always이고 OnFailure , Never 가 있다.
Always
컨테이너가 어떤 이유로 종료되든 항상 재시작 하여 주로 지속적으로 서비스를 제공해야 하는 웹 서버에 적합하다.
OnFailure
컨테이너가 비정상적인 종료 상태 (즉, 오류로 인해 종료된 경우) 일 때만 재시작된다.
컨테이너가 성공적으로 완료되어 0으로 종료된 경우 재시작하지 않는다.
Never
이 정책을 사용하면, 컨테이너가 어떤 이유로든 종료되었든 절대 재시작되지 않는다.
Probe Results
각 프로브(Probe)는 다음 세 가지 결과 중 하나를 가진다.
- Success : 컨테이너가 진단을 통과함.
- Failure : 컨테이너가 진단에 실패함.
- UnKnown : 진단 자체가 실패하였으므로 아무런 액션도 수행되면 안 됨.
Kubernetes에서는 컨테이너의 상태를 체크하기 위해 3가지 종류의 프로브를 제공한다.

Readiness Probe
- 이 프로브는 컨테이너가 요청을 처리할 준비가 되었는지 확인한다.
- 준비가 되지 않은 경우, Kubernetes는 해당 컨테이너로 트래픽을 보내지 않는다.
언제 사용할까?
- 프로브가 성공한 경우에만 파드에 트래픽 전송을 시작하려고 한다면, readiness probe를 지정하길 권장한다.
- 이 경우에서는, readiness probe가 활성 프로브와 유사해 보일 수도 있지만, 스펙에 readiness probe가 존재한다는 것은 파드가 트래픽을 받지 않는 상태에서 시작되고 프로브가 성공하기 시작한 이후에만 트래픽을 받는다는 뜻이다.
- 만약 컨테이너가 유지 관리를 위해서 자체 중단되게 하려면, readiness probe를 지정하길 권장한다.
- readiness probe는 liveness probe와는 다르게 준비성에 특정된 엔드포인트를 확인한다.
- 활성 프로브는 애플리케이션 health check에 health가 뜨면 통과하지만, readiness probe는 추가적으로 요구되는 각 백엔드 서비스의 가용이 확보되었는지 확인한다.
- 이를 이용하여, 오류 메시지만 응답하는 파드로 트래픽이 가는 것을 막을 수 있다.
- 만약 failed 애플리케이션과 시동 중에 아직 데이터를 처리하고 있는 애플리케이션을 구분하여 탐지하고 싶다면, readiness probe를 사용하는 것이 더 적합할 것이다.
Liveness Probe
- 이 프로브는 컨테이너가 동작 중인지 확인한다.
- 동작 중이지 않은 경우, Kubernetes는 해당 컨테이너를 재시작한다.
언제 사용할까?
- 만약 컨테이너 속 프로세스가 어떠한 이슈에 직면하거나 건강하지 못한 상태(unhealthy)가 되는 등 프로세스 자체의 문제로 중단될 수 있더라도, liveness probe가 반드시 필요한 것은 아니다.
- 그 경우에는 kubelet이 파드의 restartPolicy에 따라서 올바른 대처를 자동적으로 수행할 것이다.
- 프로브가 실패한 후 컨테이너가 종료되거나 재시작되길 원한다면, liveness probe를 지정하고, restartPolicy를 항상(Always) 또는 실패 시(OnFailure)로 지정한다.
Startup Probe
- 이 프로브는 애플리케이션이 시작되었는지 확인하고 Application 이 느리게 시작되는 경우에 유용하다.
- 시작되지 않은 경우, Kubernetes는 해당 컨테이너를 종료하고 재시작한다.
언제 사용할까?
- startup probe는 서비스를 시작하는 데 오랜 시간이 걸리는 컨테이너가 있는 파드에 유용하다.
- 긴 활성 간격을 설정하는 대신, 컨테이너가 시작될 때 프로브를 위한 별도의 구성을 설정하여, 활성 간격보다 긴 시간을 허용할 수 있다.
- 컨테이너가 보통 initialDelaySeconds + failureThreshold × periodSeconds 이후에 기동 된다면, startup probe가 liveness probe와 같은 엔드포인트를 확인하도록 지정해야 한다.
- periodSeconds의 기본값은 10s이다.
- 이때 컨테이너가 liveness probe의 기본값 변경 없이 기동 되도록 하려면, failureThreshold를 충분히 높게 설정해주어야 한다.
- 그래야 Deadlocks을 방지하는데 도움이 된다.
Summary

livenessProbe
컨테이너가 정상인지 체크, 실패 시 재 시작
readinessProbe
컨테이너가 트래픽 받을 준비가 됐는지 체크, 실패 시 트래픽을 받지 않도록 함
startupProbe
컨테이너가 실행되었는지 (Java 프로세스) 체크, 실패 시 재 시작
live는 interval을 두고 지속적으로 핼쑥한 지 확인하지만 start 는 컨테이너 시작 시에만 핼쑥한지 확인한다.
Example 1. (Define HTTP request)
apiVersion: apps/v1
kind: Deployment
metadata:
name: test
namespace: test
spec:
replicas: 1
selector:
matchLabels:
app: test
template:
metadata:
labels:
app: test
aws-observability: enabled
spec:
containers:
- name: test
image: test
ports:
- name: http
containerPort: 8080
resources:
limits:
cpu: 500m
memory: 512Mi
requests:
cpu: 200m
memory: 256Mi
livenessProbe:
httpGet:
path: /
port: 8080
initialDelaySeconds: 15
periodSeconds: 15
readinessProbe:
httpGet:
path: /
port: 8080
initialDelaySeconds: 5
periodSeconds: 10
startupProbe:
httpGet:
path: /
port: 8080
failureThreshold: 30
periodSeconds: 10
Example 2. (Define Command)
apiVersion: v1
kind: Pod
metadata:
labels:
test: liveness
name: liveness-exec
spec:
containers:
- name: liveness
image: registry.k8s.io/busybox
args:
- /bin/sh
- -c
- touch /tmp/healthy; sleep 30; rm -f /tmp/healthy; sleep 600
livenessProbe:
exec:
command:
- cat
- /tmp/healthy
initialDelaySeconds: 5
periodSeconds: 5
Example 3. (Define TCP)
apiVersion: v1
kind: Pod
metadata:
name: goproxy
labels:
app: goproxy
spec:
containers:
- name: goproxy
image: registry.k8s.io/goproxy:0.1
ports:
- containerPort: 8080
readinessProbe:
tcpSocket:
port: 8080
initialDelaySeconds: 15
periodSeconds: 10
livenessProbe:
tcpSocket:
port: 8080
initialDelaySeconds: 15
periodSeconds: 10
Example 4. (Define gRPC)
apiVersion: v1
kind: Pod
metadata:
name: etcd-with-grpc
spec:
containers:
- name: etcd
image: registry.k8s.io/etcd:3.5.1-0
command: [ "/usr/local/bin/etcd", "--data-dir", "/var/lib/etcd", "--listen-client-urls", "<http://0.0.0.0:2379>", "--advertise-client-urls", "<http://127.0.0.1:2379>", "--log-level", "debug"]
ports:
- containerPort: 2379
livenessProbe:
grpc:
port: 2379
initialDelaySeconds: 10
'Kubernetes' 카테고리의 다른 글
| [K8S] AWS Load Balancer Controller (1) | 2024.08.04 |
|---|---|
| Kubernetes Service Type 과 Ingress Controllers (0) | 2024.08.04 |
| EKS Fargate Logging with Fluent Bit (1) | 2024.04.22 |
| EKS Fargate CoreDNS 와 Logging Architecture (3) | 2024.04.18 |
| [K8S] 쿠버네티스 클러스터 구성 알아보기 (0) | 2024.03.03 |